2020-03-06 20:00:34 作者: 来源:今日高邮
光 荣 榜
(2019年度)
乡镇、园区经济社会高质量发展综合考评
1、一等奖(3名)
城南新区 高邮镇 三垛镇
2、二等奖(3名)
菱塘回族乡 高新区 临泽镇
3、三等奖(7名)
开发区 卸甲镇 汤庄镇 甘垛镇
界首镇 周山镇 龙虬镇
4、争先进位奖(1名)
甘垛镇
市级机关服务高质量发展成效考评
1、市级机关服务高质量发展成效标兵单位(12个)
财政局 科技局 发改委 民政局
行政审批局 税务局 市监局 交通局
检察院 残联 法院 总工会
2、市级机关服务高质量发展成效先进单位(12个)
工信局 住建局 自然资源和规划局
人社局 统计局 教体局 编办 妇联
老干部局 融媒体中心 住房公积金中心高邮分中心 团市委
个人三等功
许 明
建筑业纳税特殊贡献企业
江苏兴厦建设工程集团有限公司
工业纳税十强企业
扬州市秦邮特种金属材料有限公司
江苏波司登制衣有限公司
扬州市方正铜业有限公司
高邮市卫星卷烟材料有限公司
扬州一洋制药有限公司
江苏金飞达电动工具有限公司
扬州日兴生物科技股份有限公司
江苏传艺科技股份有限公司
龙腾照明集团有限公司
艾诺斯(扬州)华达电源系统有限公司
工业纳税先进企业
扬州曙光电缆股份有限公司
扬州宏远电子股份有限公司
扬州市亿泰纺织有限公司
江苏华威再生资源有限公司
江苏华富储能新技术股份有限公司
扬州市和益电动工具有限公司
扬州鑫晶光伏科技有限公司
扬州百仕德礼品有限公司
高邮福荣制衣有限公司
宝德照明集团有限公司
建筑业纳税十强企业
江苏瑞沃建设集团有限公司
江苏弘盛建设工程集团有限公司
江苏润扬建设工程集团有限公司
江苏弘发建设工程有限公司
高邮市水利建筑安装工程总公司
江苏建宇建设集团有限公司
扬州市润泽建设工程有限公司
江苏华泰路桥建设集团有限公司高邮分公司
江苏邮城建设工程有限公司
江苏广扬环境工程有限公司
“三服务”工作创新奖
1、“三服务”工作创新奖(12个)
市委办 创新推进基层减负项目
市委组织部、市委办 “三级领办”解决500项民生突出问题项目
市纪委监委 全过程容错纠错促担当作为项目
市政府办、市融媒体中心 12345网络直播项目
市委统战部 同心智库助力乡村振兴项目
市发改委 优化重大项目建设“八项机制”项目
市委宣传部 “三美三名”美丽高邮新媒体宣传项目
市自然资源和规划局 国土资源所服务业标准化试点项目
市科技局 线上线下科技服务“零”距离项目
市住建局 城区区域性地震安全性评价项目
市商务局 电商创全国示范项目
市退役军人事务局 “关爱老兵”志愿者服务项目
2、“三服务”工作创新提名奖(8个)
市市监局 城区占用公共场地置办家宴专项整治项目
市教体局 校企合作培引技能人才项目
市水利局 创新推进“河长制+”项目
市生态环境局 顾问制服务企业高质量发展项目
市委政法委 护企安商服务提升年活动项目
市地方金融监管局 弘盛集团解困盘活项目
市总工会 “凝心工程”助推企业发展项目
市法院 建立完善“六权”司法保护机制项目
“最美代办员”(10名)
(排名不分先后)
贾正全(开发区) 周九安(高新区)
夏晓逸(城南新区) 裴海明(三垛镇)
居 飞(高邮镇) 周仲华(龙虬镇)
陈大乾(卸甲镇) 张 静(汤庄镇)
许 彬(临泽镇) 张志宏(界首镇)
“最美帮办员”(10名)
(排名不分先后)
王 娟(发改委) 王永莉(环保局)
苏 健(市监局) 陆万朝(住建局)
徐 杰(税务局) 周桂琴(商务局)
高发云(工信局) 石志荣(科技局)
韦明月(行政审批局)
程 峰(自然资源和规划局)
(截至2020年1月21日)

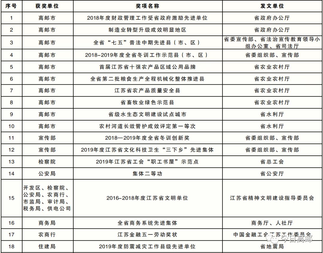
二、省级表彰


三、扬州市表彰

备注:扬州市级综合性表彰二等奖及以下未纳入。